Jak a proč vlastně vzniknul tento měnič. Blíží se dovolená, a ne všude je síť 220V.
Konkrétně potřeboval jsem dobíjet baterku u kamery. První nápad byl zhotovit nabíječ z 12V baterie. Nastal ale
problém, Li-ion baterie má vyvedeny 4 vývody (+, -, teplota a kontrola nabíjení) a když přivedete napětí jen na
vývody + a - tak baterie nebere nic. Rozebral jsem tedy originál nabíječ a zjistil jsem asi 5 IO a hafo dalších součástek.
Pochopil jsem, že tudy cesta nevede. Koupit originál nabíječ na 12V, cena asi 3500,- :-(((, to taky néé. Tak co?
Měnič z 12V na 220V. Prostudoval jsem a vyzkoušel několik měničů, ale obsahovaly většinou asi 10W odpory a
topili až se znich kouřilo (možná by na nich šel vařit čaj). Klidová spotřeba 0,6 - 1,5 A. A protože na uvaření
čaje je lepší plynový vařík, navrhl jsem měnič vlastní: jednoduchý, bez topných odporů, s menší klidovou spotřebou.
Parametry:
Uout na prázdno cca 212V
Uout při 25W zátěži cca 187V
klidová spotřeba 130mA
pozor výstup není sinusovka, ale obdélník
Zdá se Vám měnič poměrně slabý? No moc to není, ale napětí by šlo zvednout výměnou trafa z 12V za 10V (bohužel
nejsou běžně k mání. Výstupní napětí je také ovlivněno napětím baterie(změní-li se na vstupu o 0,5V na výstupu je to 10V).
Ale to pro podmíky pulzních nabíječů baterií kamer, mobilů a některých dalších zařízeních s pulzním zdrojem nevadí.
Ty jsou schopny pobrat napětí 100 - 250V.
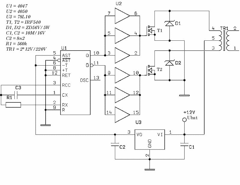
A nyní již schéma:
A zde destička plošných spojů - provedení SMD (černě strana součástek, zeleně spojů), pozor tranzistory pájeny z druhé strany.